See detail
知名電台「台北之音」及旗下的「POP Radio」爆發減薪風波。(翻攝自google maps)
有讀者投訴指出,知名電台「台北之音」及旗下的「POP Radio」內爆發減薪風波,有部分員工從本薪4萬元,直接被減薪逾8,000元,若加上公司代為扣繳的勞健保、福利金、勞退金,日本藤素官網日本藤素屈臣氏實體店藥局日本藤素副作用實領的薪資已經快跟基本工資沒兩樣;資深員工表示,如果不同意減薪方案,還會被暗示將遭資遣,對為公司努力多年的大家十分不合理。
台北之音的資深員工A先生向本刊指出,從今年4月起,公司就打算對工資超過3萬元的員工扣減薪資,有員工的薪水原本超過4萬元,竟大幅縮水剩下25k,多數員工均相當不滿,但由於臨時要找其他工作不容易,只好先忍氣吞聲。
See detail
台北之音員工被要求扣減薪資、工時共體時艱。(讀者提供)
A先生表示,更可憐的還有POP Radio的日本藤素沒用日本藤素ptt日本藤素哪有賣日本藤素價錢業務同仁,很多人底薪根本未達3萬,公司居然要求,如果業績未達標,還要再扣底薪3,000元,薪水根本少得可憐。
See detail
POP Radio業務除了被扣減薪資,還被要求若業績未達標要再扣3000元。(讀者提供)
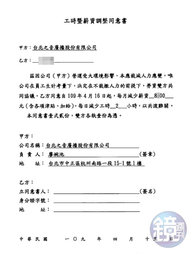
根據台北之音、POP Radio要求員工簽署的「調整薪資暨工時同意書」內容來看,上面載明「滋因公司(甲方)營運受大環境影響,唯公司在員工生計考量下,決定在不裁撤人力的前提下,勞資雙方共同協議,日本藤素功效日本藤素評價心得日本藤素吃法japan tengsu乙方同意自109年4月16日起,每月減少薪資8X00元(含各項津貼、加給),每日減少工時2小時,以共渡難關。」
A先生表示,所有收到這張同意書的員工都相當錯愕,有許多人不願意簽署,但公司卻暗示如果不簽,可能會用已經折減過的薪水,當作資遣費基準,讓大家敢怒不敢言,只好摸摸鼻子簽下同意書。
- This is a declared original article, to respect the copyright, please do not repost this article without the consent of the author.
- Keywords : detail, Radio, 部分員工從本薪4萬元, 資深員工A先生向本刊指出, 讓大家敢怒不敢言, 讀者投訴指出, 調整薪資暨工, 許多人不願意簽署, 要求扣減薪資, 要再扣底薪3, 薪資已經快, 薪水根本少得可憐, 薪水原本超過4萬元, 若加上公司代為扣繳, 翻攝自google, 竟大幅縮水剩下25k, 當作資遣費基準, 爆發減薪風波, 營運受大環境影響, 為公司努力多年
